智慧一中
|
邮箱
|
无障碍浏览
|
网站地图
|
搜索
百年一中
办学特色
校史沿革
学校领导
校园风貌
镜像一中
VR校园
校园动态
校园新闻
媒体报道
教育督导
校园公告
校务公告
工作日程
食堂菜单
课程教学
特色课程
物理课程基地
生物课程基地
地理课程基地
教师发展
名师简介
教学教研
学历案论坛教学展示
学生发展
特色活动
团委
家长学堂
心理教室
阳光体育
班主任节
拔尖项目
院士1课堂
江苏少年工程院
国家社科基金课题
数理人才贯通培养实验项目
招生招聘
中考招生
教职工招聘
党建园地
党建活动
群团工作
党建要闻
廉政建设
党委架构
学习园地
这里的党史很动听
搜索
一中直播
|
智慧一中
|
邮箱
|
无障碍浏览
|
网站地图
|
搜索
首页
百年一中
办学特色
校史沿革
名人院士
学校领导
校园风貌
镜像一中
VR校园
校园动态
校园新闻
媒体报道
教育督导
校园公告
校务公告
工作日程
食堂菜单
课程教学
特色课程
物理课程基地
生物课程基地
地理课程基地
教师发展
名师简介
“苏教名家”培养工程培养对象
江苏省“333高层次人才”培养对象
特级教师
正高级教师
教学名师
优秀青年教师
学科带头人
南京市优秀青年教师培育对象
教学教研
学历案论坛教学展示
学生发展
特色活动
团委
家长学堂
心理教室
阳光体育
班主任节
拔尖项目
院士1课堂
项目介绍
课程列表
院士题词
院士1课堂专辑
江苏少年工程院
项目介绍
活动报道
图片报道
培养方案
项目管理
院士顾问团
小院士
国家社科基金课题
数理人才贯通培养实验项目
招生招聘
中考招生
教职工招聘
党建园地
党建活动
群团工作
党建要闻
廉政建设
党委架构
学习园地
这里的党史很动听
全站群
热门搜索:
×
搜索过于频繁,请输入验证码
中考招生
您的位置:
首页
-
招生招聘
-
中考招生
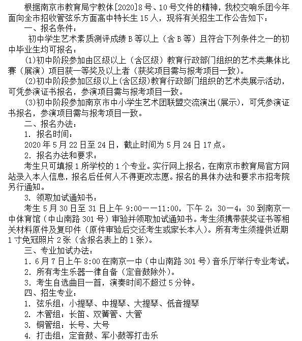
南京一中交响乐团2020年招生简章
日期:2020-05-17
来源:南京市第一中学
作者:
浏览:
次
A
-
A
+
THE END
打印文章
关闭本页
分享到:
点赞
收藏
×
用户登录
登 录
账号密码登录
成功登录后,
关闭浏览器前
24小时内
7天内
一个月内
始终
保持登录状态
忘记密码?
还没有账号?
立即注册
用户登录
还没有账号?
立即注册